
Designing a Voice User Interface for Food Ordering in Car
Scope & My Role
Team Project
UX Research
UI Design
Team Member
Isaac Tseng
Yuna Kim
Bryana Lee
Jaemo Seong
Timeline
2023, 7 Weeks
Software Used
Figma
Protopie
Our team’s was nominated to present at World IA Day Los Angeles 2024 hosted at ArtCenter College of Design.


Full Presentation Video

In-car voice assistants today handle only simple tasks—navigation, calls, and messages. Yet there's a growing potential to make these interactions smarter, more personal, and truly supportive of drivers' needs—helping them stay focused while managing daily routines on the road.
Our team saw an opportunity to expand this experience through something people already do every day: ordering food. We focused on designing a voice AI experience that helps drivers place orders, make reservations, and schedule food pickups — all safely and seamlessly during commutes. By using Google Maps, our concept utilizes Google’s strong ecosystem of navigation, location data, and food service integrations to create a smooth and contextual in-car experience.
Food ordering has become a central part of modern, convenience-driven lifestyles. As people increasingly expect to handle these tasks on the go, the demand for seamless, hands-free interactions continues to grow. Integrating food ordering into in-car voice AI not only aligns with these lifestyle shifts but also highlights a broader question:
How might in-car voice AI evolve to connect mobility with everyday convenience?
This question guided the direction of our research and design exploration that followed.
Before we started designing, we came up with several research questions to decide on a clear design direction and here is the list of them:
How might we prototype personalized food recommendations with VUI based on individual user preferences, previous orders, and dietary restrictions?
How does VUI food ordering influence user trust, especially in terms of order accuracy, timely delivery, and payment security?
How might we minimize distractions and ensure safe VUI operation experiences for the users?
How might we design VUI to answer multiple requests effectively in one command rather than separate conversation interactions?
How might we structure a conversation that inspires trust in a VUI to execute commands perfectly?
How might we integrate food ordering systems and features with in-car navigation and driving through VUI?
We conducted three rounds of user testing, each with four participants, to evaluate the overall flow and the different mental models across various scenarios.
Round 1 : Sound or Voice-Based Alarm Notification
Voice assistant notifies user that there is an accident ahead on the navigation route and asks if user wants to take an alternative route.
Test A : Only “Ping” Sound

Test B : “Ping” Sound + Voice

A “ping” sound combined with voice over is useful for creating situation awareness, especially when it is the driver’s first time ever hearing the notification.
“Ping” is the necessary attention grabber to create successful perception
Voice-over explains what is going on to create successful comprehension
Voice-over’s question that follows the description of the situation informs driver of what they can expect to be the next procedure to create successful projection
Round 2 : Color or Text Screen Feedback with VUI
Voice assistant notifies user that there is an accident ahead on the navigation route and asks if user wants to take an alternative route.
Test A : VUI Screen Feedback w/ Text

Test B : VUI Screen Feedback w/ Color

Color UI was more effective than using text for an in-car voice user interface based on situation awareness. When asked about a potential combination of both color and text, testers were hesitant because they felt it would be informational overload. Testers did mention that a verbal repeat of their total order would be helpful to double check that their order was correctly heard.
Round 3 : Different Mental Models for Emergency Alerts
Voice assistant switching to a different route due to an emergency ahead with or without the decision of the user.
Test A : “Switch to a Different Route?” Yes or No (Ignore to Stay)

Test B : “Switching to a Different Route in 5 Seconds” Cancel (Ignore for New)

Providing a “yes or no” choice is a much more preferred option to cancelling an impending change during driving. The choice provides a much clearer indication to the driver of what process is happening and when they should provide input to VUI.
Through the research questions and user testings insights, we finalized four different possible user flows for four unique situations.
Ordering Food to Deliver Upon Arrival Home

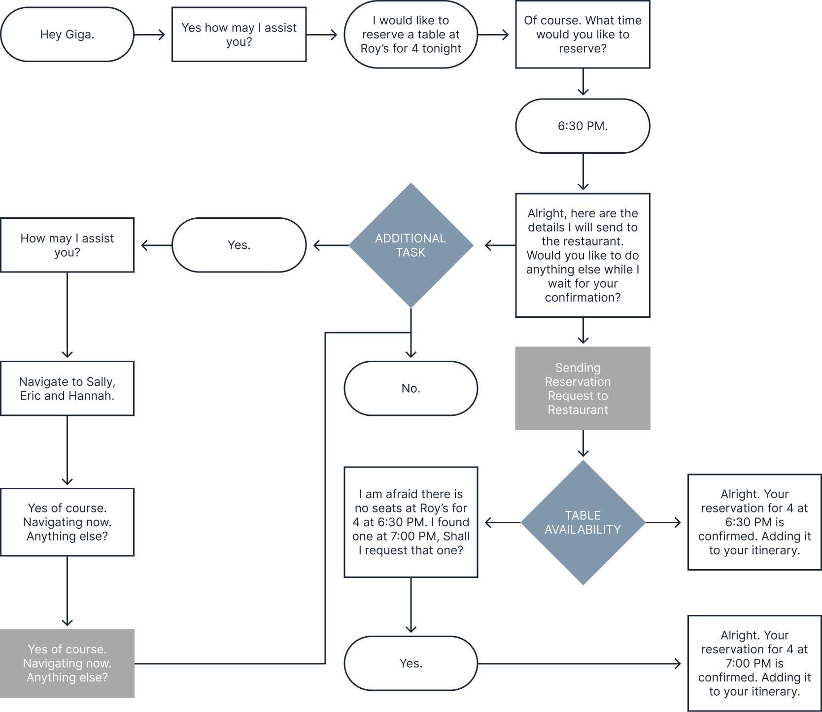
Making Reservation, Navigating to and Notifying Multiple People

Navigating to Multiple Stops and Sharing ETA with Multiple People

Notifying Obstacle on Road and Alternative Routes


Meet Giga
“Greetings, might I suggest taking local roads to avoid highway traffic?”
My name is Giga, your on-board assistant from Google. I’m here to provide you quick and professional assistance and make sure you are well taken care of. Rest assured I will give you the best recommendations and easiest routes on your many journeys.
Wake Up Prompt: Hey Giga, / Giga!Food Order Prompt : Hey Giga, I want to order food to deliver homeNavigation Prompt : Hey Giga, I need gas right now!
Flow 1
Start driving home from school
Think about what to eat for dinner
Order food to be delivered by the time you arrive
Request to share ETA with restaurant and deliverer for precise delivery
Navigate home
Flow 2
Start driving home from school
Think about what to eat for dinner
Make a reservation for four people at a restaurant in one hour
Need to pick up three friends and navigate to each friend
Share ETA with all 3 friends for all 3 stops with live location updates
Navigate to restaurant
Flow 3
Start driving home from work
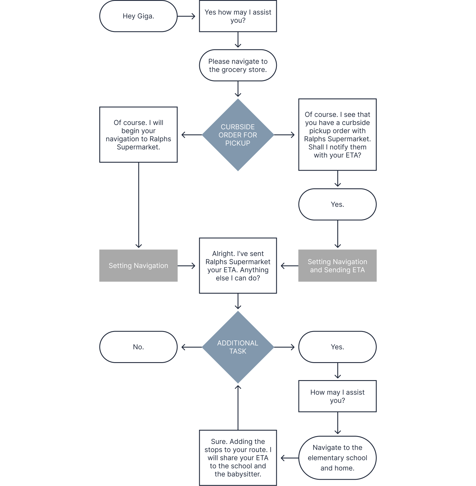
Leave work to grocery store for curbside pick up order
Share ETA with grocery store, elementary school and babysitter
Navigate route to grocery store, elementary school and home in order
Flow 4
User is driving
Giga notifies user of an accident ahead on current road
User decides to switch to new route or stay on current route
Navigate to selected route
From this project, our team was able to learn a lot of about the process of designing a voice user interface AI bot and the important aspects to keep in mind. Some specific takeaways that we got were:
Clear verbal affirmation and reiteration is needed for lengthy orders, commands or reservations
Visual feedback can be kept simple and minimal, as long as the auditory feedback is sufficient in notifying the user if the VUI is listening, what the VUI has heard, and whether a command has successfully been executed
The visual feedback should serve to support the voice as a reassurance, and not distract the user’s eyes away from the road
The VUI should never assume the user’s intentions; whether in an emergency alert situation or a food ordering situation or a food ordering situation, the VUI should provide the user options rather than an automated decision so that the user still feels in control and can build trust